| Главная » Файлы » 1 course » Session 1.1 |
| В категории материалов: 24 Показано материалов: 1-10 |
Страницы: 1 2 3 » |
Сортировать по: Дате · Названию · Рейтингу · Комментариям · Загрузкам · Просмотрам
|
Реферат на тему "Особенности функционирования площадок на крышах как мест социальной коммуникации". |
|
Реферат на тему "Энергосбережение как фактор роста благополучия населения российских городов". |
|
Реферат по социологии на тему "Энергосбережение как фактор роста благополучия населения российских городов". |
|
|
|
|
|
|
|
|
|
|
|
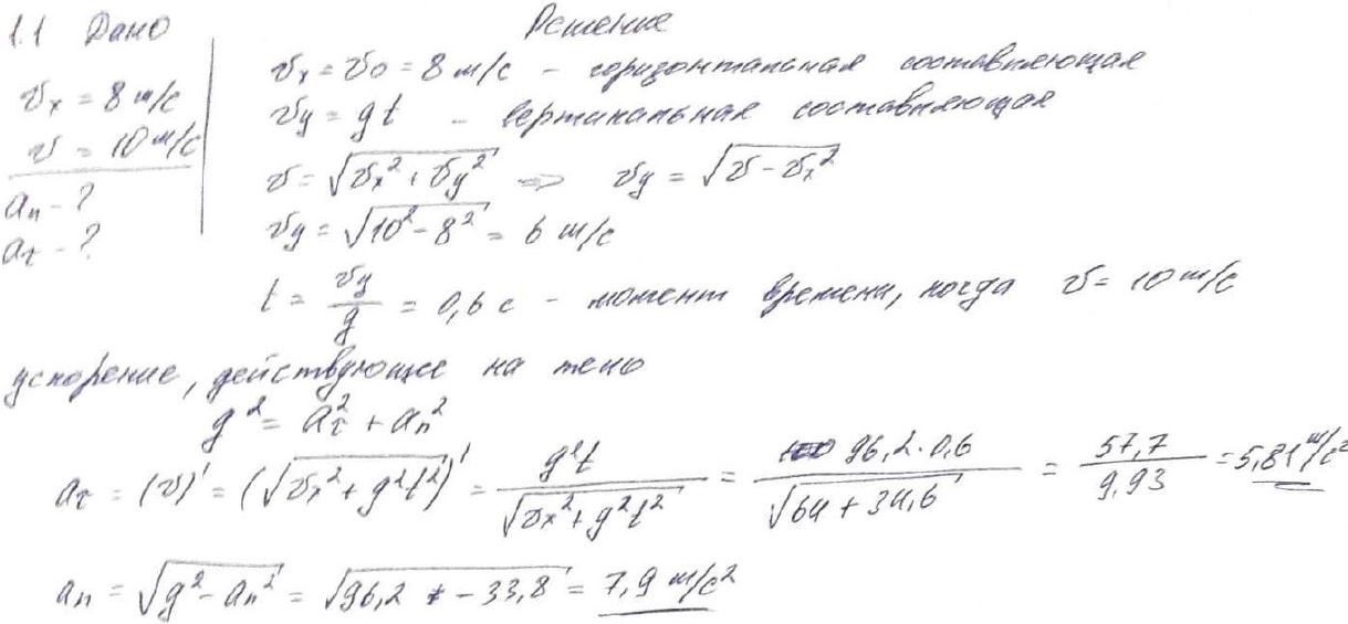
Готовые контрольные работы по физике №1 и №2. Вариант №6.
|
|
Готовые контрольные работы по физике №1 и №2. Вариант №0.
|






